How to build your own tube preamp


 

 

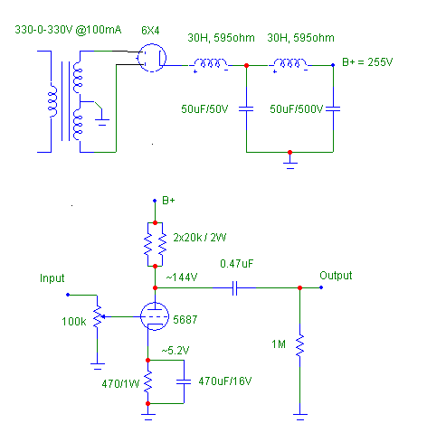
Alright, I have introduced a few simple projects here. Now, let me show you step-by-step (almost) how I built one. I'm refering to the circuit explained on 5687-based Simple Preamp. Schematics is repeated here.


Okay, before class begins, pre-requisite knowledge is:
 1. You got to know your resistors and capacitors. Yes, if you can't tell a resistor from a capacitor, ask knowledgeable friends or pay a visit to Jalan Pasar.
 2. Know what is a choke and what is a transformer.
 3. Directly related to 1 and 2. Know what the symbols mean on the schematics below.
 4. Know how to solder.
 5. Able to follow simple instructions. Once your preamp is singing, you can mod to your heart's content, but for now, let's follow instructions, okay?


Okay! Let's start!

We begin by first drawing the layout on paper, how are we going to lay the components out. We need to decide where does signal come in, and where does it go out. For simplicity, I'm using a piece of metal, folded at the ends, so it forms a huge upper case 'C'. Components will be layed on the top plate. Back plate holds RCA jacks and IEC socket. Front plate is left blank. Click on preamp picture to open up this power point file.

 

Okay, study time. Please go through the schematics, wiring drawing and tube base configuration in the ppt file. Print it out if you have to. Can you understand how is this preamp wired? It's important to understand the 'whys' now. Please be accountable for every wire there!

If you now understand the wiring, then comes the implementation.

Step by step we'll go...
The power transformer is specified as one primary and three secondary tappings. Primary is 240-0V and secondaries are 350-0-350V@100mA and two secondaries of 3.15-0-3.15V@2A. The 3.15-0-3.15V secondary is to provide 6.3V to the heaters but there is an option to use the '0' tapping to either reference it to ground or reference it to some elevated voltage. You want to do this as there is a limit to the potential difference between tube cathode and heater. If you exceed this limit, unneccessary stress is placed on the tube and it'll fail in a shorter lifetime. Thus, if your cathode sits at 100V, then it's a good idea to reference your heater to ~100V. In this preamp, I have referenced both heaters for 5687 and 6X4 to ground as cathode of 5687 is only 5V and though cathode of 6X4 is at ~250V, the datasheet says that it can take up to 450V, so that's okay. You can of course, choose to reference the heaters to some other voltage.

Boring eh? Well, you need some photos! Go to Part 2.

 

diyparadise.com