Alright! I now have my Darling singing but the fun of DIY has just begun...
It was not until a year later that I had my chance to romance my Darling. You see, I now have my pair of 97dB sensitive Hammer Dynamics Super 12 up and running! Previously, when driving a pair of 86dBs I had to listen nearfield and to material with limited dynamic range. Now that my Hammers are up and running, my Darling is able to flex her muscles. Oh yeah!
The sound is good, the sound is nice. Any deficiency easily masked by the achievement so far but "itchy hand" strikes and you are eager to find out how far you can go. But upgrading your DIY amp is different from other audiophiles. Instead of buying/selling amps/speakers/CD players/cables etc, you focus on the internal organs, the components.
The first upgrade I did was change the coupling capacitor from a local make to Auricaps. Both are of the same material, polypropylene. Wow! If previously I could hear some echo and an overly emphasized lower midrange. This is now gone! And I thought those were artifacts from the Hammers. It is as though a teacher took a cane to discipline her and my Darling behaves a lot more nicely now.
Then came the next upgrade. I took out the Auricaps and put in the Jensen copper foil paper in foil capacitors. Now, this is one massive cap. It's much heavier and cost more than twice the Auricaps. Put them in and... my goodness! The sound changed so much it's like changing amps! No, I'm not talking about subtle changes here but BIG MASSIVE CHANGES. Albert Au sounded so romantic now, while warm sounding vocals like CaiQin becomes too syrupy, too thick. Huh? Looks like the Jensens work great with low husky male vocals while the Auricaps love to gyrate with femme fatales more.
Out came the Jensen and in went the Auricaps. And I played music for days...
But then I read that paper-in-oil capacitors need some hours to break in and that few hours of playing the Jensens surely didn't do justice to it. Okay, let the Auricaps play for a week first, familiarize with the sound first.
So I thought.
A week later, took out the Auricaps and put in the Jensens. This time, I got the Jensens in a different orientation. Though they don't come with a recommended orientation, Jensens recommend experimentation as to which orientation sounds better. This time I got the foil side connected to the input. Played music and...
Nope. It was totally different from the previous experience. The Jensens don't sound so thick like before but what's amazing is, you hear more treble and bass takes more definition. What's better is, the critical midrange is smoothened out somewhat. Great stuff here! Albert Au doesn't sound so romantic like before while CaiQin is a hell lot more listenable than before. This is more like it! More hours of playing later and this character remained unchanged. Great!
However, please bear in mind that this in no way endorses the Jensens over the Auricaps. Each system will work with each component. I know of guys whose Auricap worked best while some found Jensens better. The keyword here is EXPERIMENT. Also, in a single ended amp, with so few components, parts quality is downright critical. A change of ONE cap is enough to make you go bonkers. The difference is night and day! As such, use these caps like how you would like spices. A dash here and there to impart its sonic flavour.
The next step I did was to put back the cathode bypass capacitor. You see, when I encountered a problem with the Darling earlier, silly me clipped off the leads of this cap too much. As a result, I couldn't use it anymore. Now that I bought some new caps, better fit them in. And the sound...
Much louder! All this while, without that cathode bypass cap, input headroom was compromised. Piano edges, transients became distorted. With this cap in, the Darling is playing more like a 0.7W. Previously, I must have been listening at something like 0.4W! Also, with this cap, I gained more bass, and smoother midrange as well. This is too good! By the way, this is the great value Elna Starget. A change later to Elna Cerafine, I didn't hear THAT much improvement.
As I enjoy myself with this journey so far, I begin to ask this question. What is the reference? Sure, a change of caps here and there changed the sound but is the change for better or for worse? How do you know? I mean, I used Norah Jones many times as a reference for my changes but how do I know I'm attaining the right sound? How do I know her voice is supposed to be like the way it's playing in my system? Listening on a different set, that sound is a combination of her vocals, her music IN THAT SYSTEM. No matter how transparent your system is (if this is your goal) your system still imbues its character to the music you are listening to.
So is Norah Jones' voice raw and edgy? Sweet and sultry? How do I know? Of course the ideal way would be to kidnap her and get her to sing for you IN YOUR ROOM, then voice your amp, your system accordingly to best approach her voice IN YOUR ROOM but, sadly, this is not a practical option. (If only I have my way...) I heard the designer of Harbeth speakers did exactly this. No, not with Norah Jones but with his daughter's voice.
So what does this leave us DIYers? Our frame of reference is still an interpretation. Well, after thinking for a while, maybe I should change my approach. Instead of voicing my system to be transparent sounding, why not voice it to give you the most musical ecstasy? To the point that the very vocals are still distinct and has its own character, whatever this frame of reference can be. I mean, Diana Krall should sound a lot different from Norah Jones, should sound a lot different from CaiQin and so on... Oh well...
The journey continues! Then I got myself some power supply chokes. You see, my current power supply is a capacitor-resistor-capacitor filter. With this choke, I can replace the resistor with it and it now becomes capacitor-choke-capacitor. Chokes work by regulating currents and in a SE amp where there is an appreciable amount of DC current, chokes seem like a godsend. Okay, I took out the resistor and replaced it with a 10H 120mA choke. Played music and...
The character changed so much I simply can't believe it! First, I thought I heard less volume. It doesn't seem to play as loud as before but more warm-up later, it's not that I'm hearing less but that the stage has moved backwards! Previously, when Norah Jones sings, she's standing just in front of you, but she's much larger than life! Now, with the choke, she's moved backwards somewhat and she's more lifelike in scale! The stage begins at the speaker face and extends backwards. Wow! Also, if you listen carefully, bass does go deeper, there's more definition there and the sound overall is smoother. Great stuff! Don't tell me how a simple choke brings about such a big change!
Few weeks passed by, then some NOS output transformers arrived. At the moment, the Hammond 125Es, due to their 100Hz cutoff, doesn't allow the Hammers to flex its bass muscles. I thus bought this pair of NOS output trans to try and see if it betters the Hammonds. Put them in and... this is disappointing. In place of the Hammonds, the music now is dull, dull, dull. Frequency extension is even more limited than the Hammonds. Forget about the bass, there's not much treble either. Looks like a bad purchase.
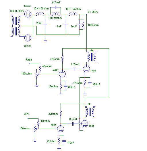
Oh well, this is not the end of the world. Retaining the NOS output transformers, I added the Hammonds in as well and rewired the whole mess so that the NOS output transformers play the role of plate choke while the Hammond resume output transformer duties. Also, fitted huge, massive, great-for-ego 5uF oil caps. What is all this mess, you ask?
![]() |
Well this circuit arrangement is called shunt feed, or parallel feed, or just plain parafeed. What we have now here is that a plate choke loads the output tube and allows only DC current to flow through. The oil cap blocks DC from flowing through the output trans. As such, when signal is present (AC), it'll go through the output transformers. This means that the output trans doesn't seem any DC flowing through it. As such it doesn't need an air gap. This should be easier to fabricate, with better material, smaller in size... all the goodies! |
Yeah, enough of techno babble. After some REALLY messy wiring, played music and... Cowabunga! This is even better than before! No, the character hasn't changed much but the bass has! I get more bass extension now. This is no more a 100Hz roll-off. It rolls off lower though at quite a steep slope but the fact that it goes lower gives me the smiles! I love this! Later, I then tried Ultrapath, a circuit configuration that feeds the signal BACK to the output tube cathode but didn't hear much difference.
Not really but I had to rebuild my Darling as I ran out of space to for my DIY fun. This time though, I broke my own rule. I changed too many things at one time so I really can't tell which caused what changes. Changes are all in the power supply section. Power supply filter is now choke input instead of capacitor input. Power supply filter capacitance is greatly reduced. Additionally, tube rectifiers in the form of ultra-cool TV damper diodes is now being used rather than the earlier sand rectifiers. Now have 2 power transformers as well, one for B+ while one for filament. Oh yeah, I took this opportunity to upgrade to a much beefier B+ trans. Used to be 60VA, now it's 150VA when I actually only need less than 30VA... There's lots of iron now. 2 power trans, 3 chokes, 2 huge 'sardine can' oil caps... All this just for the power supply.

Signal circuitry still remains unchanged but Auricaps were put in instead as they were of a more transparent nature, thus easier to listen to the changes in the power supply. Built the whole thing on 2 pieces of plywood. One for the power supply (this weigh more than 10kg!) and another much bigger piece for the signal section.
It took only 2 days to build but a few days to reduce all the hum. On wood chassis, it's harder to work against hum as you don't have a metal chassis to ground all the hash away but all rules concerning signal ground, earth ground and AC filaments still have to be observed.
With all that done, there's still an evil 1V ripple riding on the B+. On this power supply, circuit simulation showed only 10mV but I'm seeing a lot more. So much for simulation... Anyway, tuning the choke to 100Hz should reduce this ripple by some tenths of dB. Though the choke is rated for 5H at 250mA and calculation shows a 0.5uF cap, putting this cap in had almost nil difference. Huh? Well, 5H is measured AT 250mA but we now have only 70mA, so the inductance is actually higher. How much higher? No idea but slowly paralleling the caps, adding 0.1uF at a time and slowly bring you to the right point.
I did exactly that and it was the toughest part of rebuilding the Darling. Finally a capacitance of 0.74uF gave total SILENCE on my 97dB Hammers. Calculating back, the choke seems to be only 3H... So much for measurements...
Oh yeah! Took the opportunity to wire in the Hammond 125ESE instead of the earlier 125E. Another variable.
Glorious! Actually I can't actually remember much about my earlier Darling sound but there's unmistakably much more BASS and the system is pretty punchy! Bass is quick, I attribute to the low capacitance in the power supply. JC Morrison used to say those systems touting hundreds of microfarad always boast on its ability to release a torrent of energy at a pin drop but no one ever says how long it takes to recover itself.
I tend to agree here.
Imagine a few hundred micro-farad in the power supply. Yes, the first bass note goes deep, almost exhausting all its charges but it needs TIME to recharge itself for the next assault. This much capacitance takes time to recharge fully. If it doesn't fully recharge, the subsequent bass notes suffer.
But in a system of much lesser capacitance, the charge and discharge cycle can be pretty quick, thus more in time with the music.
Anyway, this is just what I think. It's worth SQUAT in the grand scheme of things. Who cares as long as you are enjoying the music? And I'm glad to say that the humble little Darling, with its 0.7W worth of Class A SE is worth every 0.1W of them.